50年前のジャンク6石ラジオをレストア!単4NiMH電池2本で動かす
はじめに
今年のハムフェアで、1970 年頃に製造されたと思われる古い 6 石ラジオのジャンクを入手しました。50 年以上も前の品で、相当な期間放置されていたようであり、カビ臭さには閉口しました。
年齢がばれてしまいますが、個人的にはこのような古いトランジスタラジオには郷愁を感じます。今のプラスチックモールドのシリコントランジスタとは異なり、金属缶に収まったゲルマトランジスタを眺めていると、昔のラジオ少年の頃が懐かしく思い出されます。
今回は、このジャンクラジオを単 4 ニッケル水素電池 2 本で動作する省エネラジオとして蘇らせる過程をご紹介します。


回路構成の特徴
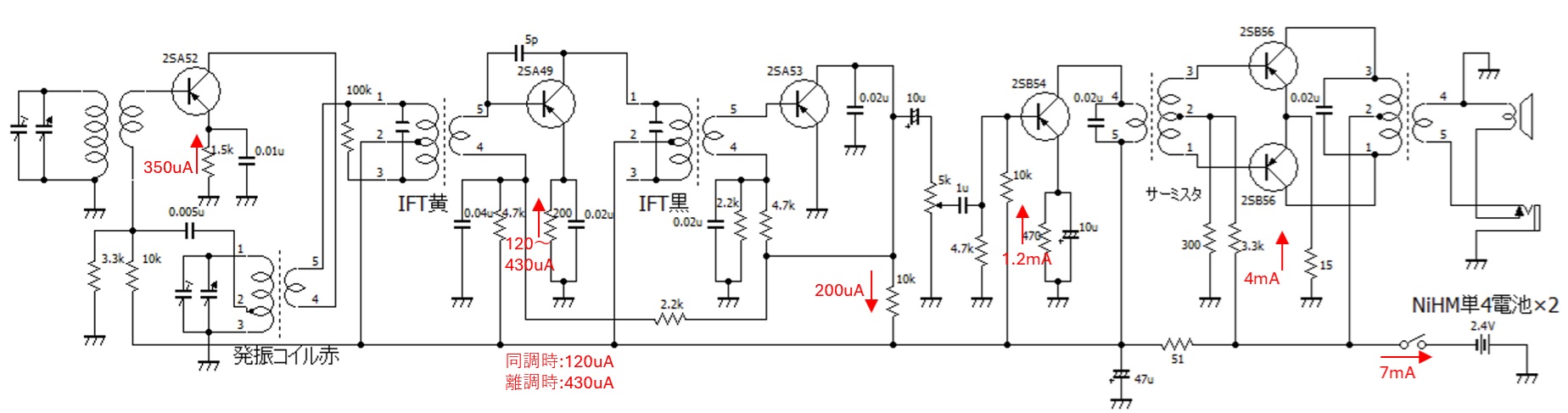
このラジオは 6 石ですが、標準的な 6 石スーパーラジオとは少し異なる構成でした。
トランジスタの配置
- 周波数変換: 2SA52(1 個)
- 中間周波増幅: 2SA49(1 個)
- 検波: 2SA53(1 個)
- 低周波増幅: 2SA54(1 個)、2SA56(2 個)
標準的な 6 石スーパーラジオでは中間周波増幅に 2 個使用されますが、このラジオではそのうち 1 個を検波に使用していました。一般的な 6 石スーパーラジオに比べて感度や AGC の効きは多少劣りますが、音質面では有利です。地元の放送を受信するのには適しています。
現状での動作確認
裏蓋に貼り付けられていた回路図(昔のラジオではよく見かけました)を参考に、安定化電源で 9V を加えて各トランジスタのエミッタ電流を測定しました。

測定結果
| 回路段 | トランジスタ | 電流値 |
|---|---|---|
| 周波数変換段 | 2SA52 | 0.7mA |
| 中間周波数増幅段 | 2SA49 | 同調時 0.4mA ~離調時 0.5mA |
| 検波段 | 2SA53 | 0.3mA |
| 低周波電圧増幅段 | 2SA54 | 1mA |
| 低周波電力増幅段 | 2SA56×2 | 3mA |
ボリュームを最小としたとき電源から流れる全体電流は7.6mAでした。問題点として、同調時と離調時の中間周波数増幅段の電流差があまりなく、AGC がほとんど効いていない状態でした。
レストアの方針
電池やイヤホンなどが使いやすいように、以下の変更を行うことにしました。
- 2.4V(単 4NiMH 電池 2 本)で動作するように抵抗を取り換える
- イヤホンジャック径を 2.5mm 径 →3.5mm 径に変更する
- 電解コンデンサを新品に交換する
- トラッキングを再調整する
- 基板の部品を取り外して清掃しカビ臭さを取り除く
分解と清掃
部品の取り外し
基板と部品を取り外し、ケースや基板を無水アルコールで清掃しました。発振コイルや IFT は断線の恐れがあるため取り外さず、慎重に作業を進めました。


電源電圧変更のための回路改造
抵抗値の変更
電源電圧を 9V→2.4V に変更するため、バイアス抵抗とエミッタ抵抗の値を見直しました。ゲルマトランジスタのベース-エミッタ間電圧は0.2Vとし、手持ちの抵抗を使用して「現状での動作確認」の項で測定したエミッタ電流値に近くなるように新たな抵抗値を選びました。

例えば、低周波電圧増幅段では以下のように変更しました:
| 抵抗の役割 | 変更前 | 変更後 |
|---|---|---|
| バイアス抵抗 1 | 37kΩ | 10kΩ |
| バイアス抵抗 2 | 5kΩ | 4.7kΩ |
| エミッタ抵抗 | 750Ω | 470Ω |
電源電圧 2.4V 時に 1mA 程度エミッタに流れるように抵抗値を選び、実際に電源を加えて電流値を測定、計算から大きくずれている場合には抵抗値を調整しました。
AGC 特性の最適化
中間周波数増幅段の 2SA49 について、データシートをネットで探して確認したところ、AGC を有効に働かせるにはエミッタ電流を0.1 ~ 0.5mAの範囲で変化させる必要があることが分かりました。

この特性を活かすため、抵抗値の選定を試行錯誤し、上記をほぼ満足する抵抗値としました。

現在地で最も強く入感するニッポン放送を受信して測定したところ、以下となりほぼ理想的な電流変化が得られ、AGC が効果的に動作するようになりました。
- 同調時: 0.12mA
- 離調時: 0.43mA
トラッキング調整
TinySA の出力モードを使用して、以下の手順で調整を行いました。
調整手順
-
IFT 調整(中間周波増幅段の増幅帯域): AM 変調した 455kHz の信号を中間周波増幅段に近づけ、受信音が大きくなるように 2 つの IFT コア(黄、黒)を調整
-
発振コイル調整(受信最低周波数): AM 変調した 535kHz の信号を近づけ、バリコンを左に回し切り、受信音が聞こえるように発振コイル(赤)のコアを調整
-
トリマー調整(受信最高周波数): AM 変調した 1605kHz の信号を近づけ、バリコンを右に回し切り、受信音が聞こえるように発振コイル側のトリマーコンデンサを調整
-
アンテナ側トリマー調整(トラッキング調整): AM 変調した 1605kHz の信号を近づけ、受信音が大きくなるようにアンテナコイル側のトリマーコンデンサを調整
-
アンテナ側トリマー調整(トラッキング調整): AM 変調した 900kHz の信号を近づけ、受信音が大きくなるようにアンテナコイル側のトリマーコンデンサを微調整
アンテナコイルはコアにしっかりロウ付けされているので左右に動かすのが難しいことと、5.の調整でトリマーコンデンサをほとんど動かさなくても大きな受信音が得られたので、トラッキングは問題ないと判断し調整完了としました。
やっと完成!
最後にイヤホンジャックを 3.5mm のものに付け替えて、レストアが完了しました。

まとめ
50 年前の懐かしいゲルマトランジスタの 6 石ラジオがランニングコストのかからない NiMH 電池で元気になるようになりました。ただし 2028 年には民放の AM 放送は終了してしまうという噂なので、残された期間復活したラジオで野球中継などの AM 放送を楽しみたいと思います。また、現在は DSP を使ったラジオが主流になりましたが、災害時にはこのような低消費電流のアナログ式のラジオはまだまだ活躍できるものと思っています。
参考資料
[1] 2SA49 データシート: https://www.myon98.net/memo/datasheet/2sa49.1962.pdf