LTE-Mを活用したイベント駆動型IoTカメラの開発
はじめに
防犯や災害状況把握などの目的で、ネットワークカメラの設置が急速に増えています。しかし、従来のネットワークカメラには常時給電が必要で、設置にそれなりの手間とコストがかかるという課題があります。
一方で、必ずしも常時映像が必要というわけではない用途も多く存在します。例えば、特定のイベント(ドアが開けられた、灯りがついた、震えた、濡れた、など)が発生した時だけ、その現場の画像がすぐに手に入れば良い、というようなケースです。
そこで今回、小型で電源工事不要、ソーラーバッテリー駆動で動作する「イベント駆動型 IoT カメラ」のプロトタイプを開発しましたので、その詳細をご紹介します。

※実現方法は色々ありますが、今回はカメラデバイス単独でイベントを検知して動作する、という前提です。
システム概要
今回開発した IoT カメラシステムの主な特徴は以下の通りです。
- 振動検知による自動撮影:振動センサーでイベントを検知し、自動的に静止画を撮影
- LTE-M 通信:撮影した画像を LTE-M(Cat.M1)経由でクラウドへ送信
- ソーラー駆動:ソーラーパネルとリチウムイオン電池による完全自律動作
- クラウド連携:最新画像と履歴データをクラウド側で確認可能
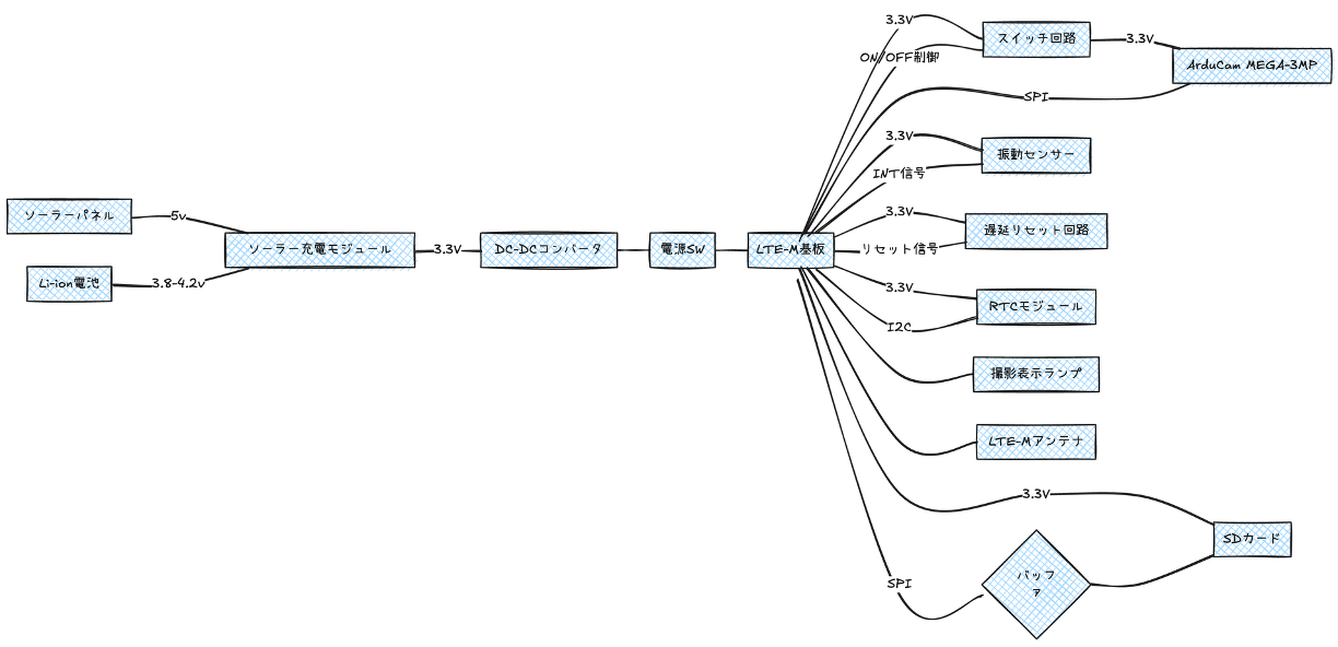
ハードウェア構成
IoT カメラの部品構成図

ブロック図(風)

主要コンポーネント
本プロトタイプで使用した主要部品は以下の通りです。
- LTE-M 基板: 当社オリジナル基板、全体の制御、通信処理
- カメラモジュール: ArduCam MEGA-3MP, 3 メガピクセルの静止画撮影
- 振動センサー: イベント検知用センサー
- RTC モジュール: 時刻管理、タイマー制御
- SD カード: 画像の一時保存
- ソーラーパネル: 5V 出力、電源供給
- Li-ion 電池: 3.8V-4.2V, 電力蓄積
- DC-DC コンバータ: 3.3V 出力、RP605Z334A を利用し安定電源供給
- ケース: 防水タイプ、屋外設置用を想定

設計上の工夫点
1. 省電力設計
カメラモジュールは消費電力が大きいため、撮影時のみ電源を供給するスイッチ回路を実装しました。これにより、待機時の消費電力を大幅に削減しています。
通常時:カメラOFF → 振動検知 → カメラON → 撮影 → データ送信 → カメラOFF
2. SPI 通信の安定化
カメラと SD カードの両方を SPI で制御していますが、駆動能力不足による通信エラーが発生したため、バッファ回路を追加して信号品質を改善しました。これにより、高速なデータ転送でも安定した動作を実現しています。
3. 振動センサーの低消費電力化
既成の振動センサー回路のオペアンプをCMOS タイプに変更することで、センサー部の消費電流を最小限に抑えました。これにより、常時監視状態でもバッテリー寿命を延ばすことができます。
4. 確実なリセット動作
電源投入時のパワーオンリセットを確実に実行するため、数 100ms 遅延するリセット回路を追加しました。これにより、電源電圧が不安定な状況でも確実にシステムが起動します。
動作フロー
システムの基本的な動作フローは以下の通りです。
- 待機状態:振動センサーが常時監視(超低消費電力モード)
- イベント検知:振動を検知すると INT 信号で LTE-M 基板を起動
- カメラ起動:スイッチ回路でカメラに電源供給
- 撮影実行:ArduCam で静止画を撮影、SD カードに一時保存
- データ送信:LTE-M 経由で画像データをクラウドへアップロード
- スリープ復帰:送信完了後、カメラ電源 OFF、システムは待機状態へ
実装のポイント
LTE-M 通信の活用
LTE-M(Cat.M1)を採用することで、以下のメリットを実現しています。
- 低消費電力:従来の LTE より消費電力が少ない
- 広いカバレッジ:地下や建物内でも通信可能
- 低コスト:データ通信料が安価
クラウド連携
撮影した画像は即座にクラウドへアップロードされ、Web ダッシュボードで確認できます。履歴データも保存されるため、過去のイベント発生状況も把握可能です。

応用例と今後の展開
このイベント駆動型 IoT カメラは、様々な用途に応用可能です。
- 野生動物の観察:動物の動きを検知して撮影
- 防犯システム:侵入者の振動を検知して画像を送信
- 災害監視:地震や土砂崩れなどの振動を検知して状況を記録
とはいえ、まだまだ実運用には耐えられるものではありません。多くの課題があります。
- 最適なソーラーパネルの選定とケーシング
- 操作性の向上(電源 ON/OFF や SIM や SD カードの抜き差しなど)
これらの課題をクリアし、実践投入まで漕ぎ着けたいと思っています。
まとめ
今回開発したイベント駆動型 IoT カメラは、電源工事不要で設置が簡単、かつ必要な時だけ撮影するという特徴により、従来のネットワークカメラでは対応が難しかった用途にも活用できます。
特に、ソーラーパネルとバッテリーによる完全自律動作と、LTE-M 通信による確実なデータ送信により、山間部や僻地などのインフラが整っていない場所でも運用可能です。
省電力設計に注力したことで、曇天が続いても数週間は動作可能な実用的なシステムとなりました。今後、改良を重ね、より多くの現場で活用できるソリューションへと発展させていきたいと思います。